健保公告
公告修正人用狂犬病疫苗及免疫球蛋白(如Rabipur)之藥品給付規定
分類:健保署 日期:2017-02-06
衛生福利部中央健康保險署 公告
發布日期:106.02.06
健保審字第1060034852號
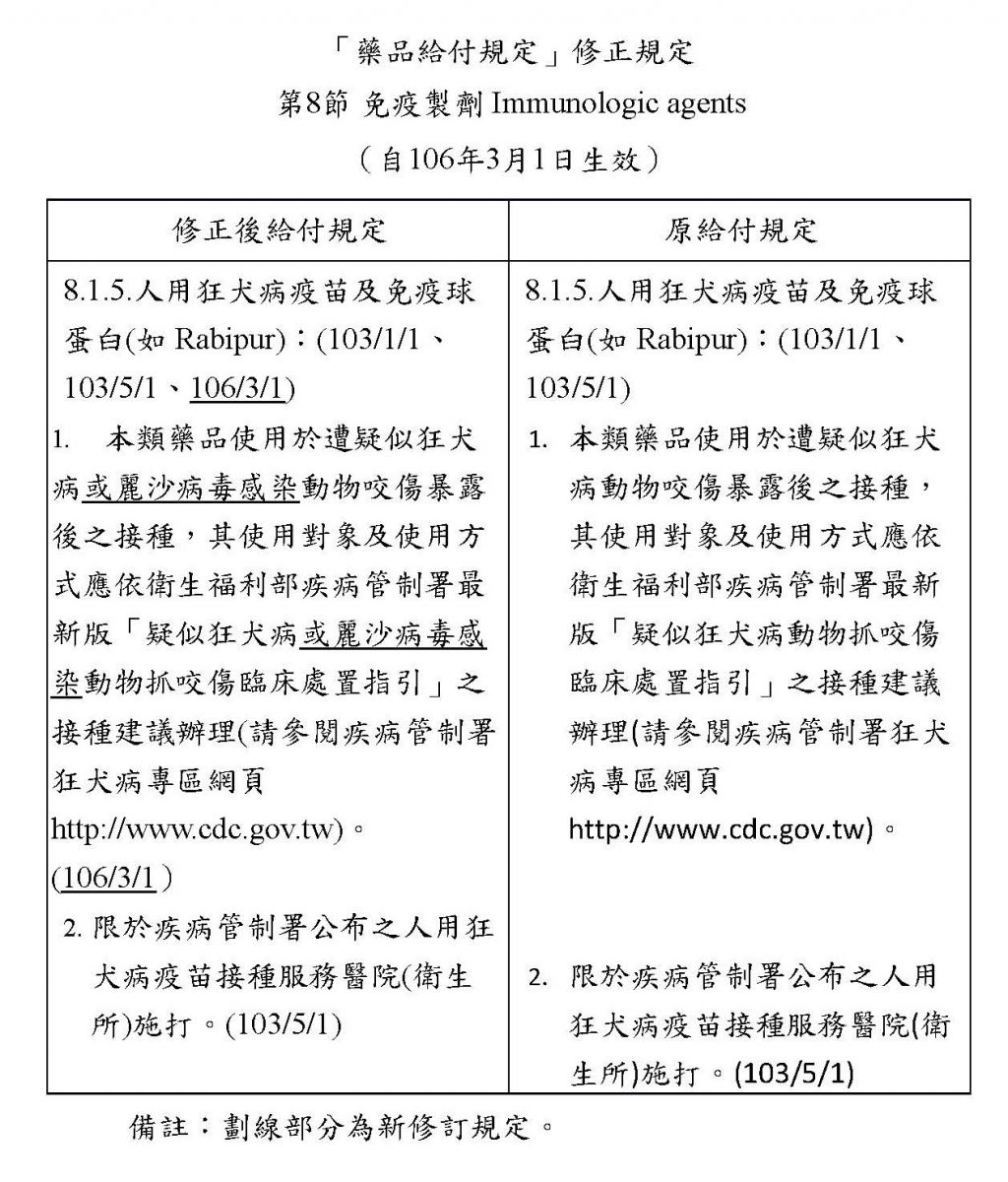
主旨:公告修正人用狂犬病疫苗及免疫球蛋白(如Rabipur)之藥品給付規定。
依據:全民健康保險法第41條暨全民健康保險藥物給付項目及支付標準。
公告事項:修正「全民健康保險藥物給付項目及支付標準-第六編第八十三條之藥品給付規定第8節免疫製劑Immunologic agents 8.1.5.人用狂犬病疫苗及免疫球蛋白(如Rabipur)」部分規定,給付規定修正對照表如附件。(附件電子檔已置於本署全球資訊網(http://www.nhi.gov.tw),路徑為:首頁>公告,請自行下載)。

附件:















