健保公告
公告修正含apixaban成分之藥品給付規定
分類:健保署 日期:2017-02-17
衛生福利部中央健康保險署 公告
發布日期:106.02.17
健保審字第1060034911號
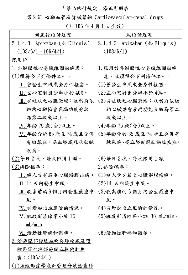
主旨:公告修正含apixaban成分之藥品給付規定。
依據:全民健康保險法第41條暨全民健康保險藥物給付項目及支付標準。
公告事項:修正「全民健康保險藥物給付項目及支付標準-第六編第八十三條之藥品給付規定第2節 心臟血管及腎臟藥物 Cardiovascular-renal drugs 2.1.4.3. Apixaban(如Eliquis)」部分規定,給付規定修正對照表如附件。(附件電子檔已置於本署全球資訊網(http://www.nhi.gov.tw),路徑為:首頁>公告,請自行下載)


附件:















