• 診所病歷e化
    使用者IP位置 216.73.216.6

    健保公告

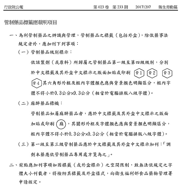
    修正「管制藥品標籤應載明項目」,自即日生效

    分類:衛福部 日期:2017-12-08

    公發布日: 106.12.07
    文  號: 衛授食字第1061800806號
    發布機關: 衛生福利部
    法規名稱: 管制藥品標籤應載明項目
    摘  要: 衛生福利部公告:修正「管制藥品標籤應載明項目」,自即日生效
    資料來源: 行政院公報  (點擊連結另開視窗查閱內容)
     
     
     
     
    Copyright © Shang Chan Information Services All Rights Reserved. | Design by cynet