關於醫聖
產品資訊
健保公告
更版功能
加值方案
資源下載
資訊分享
客戶名單
使用者IP位置 216.73.216.6
訂閱
退訂
相關連結
MORE..
健保公告
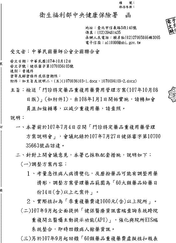
檢送「門診特定藥品重複用藥費用管理方案」自108年1月1日開始實施
分類:健保署 日期:2018-10-18
延伸閱讀
門診特定藥品重複用藥費用管理方案107/10更新版
如何執行健保雲端醫療資訊跨院重複開立醫囑提示(API)查詢功能
跨院重複開立醫囑提示功能(API)如何設定自動執行查詢
Copyright © Shang Chan Information Services All Rights Reserved. | Design by
cynet
帳號
密碼
驗證
註冊
登入
忘記密碼
噗浪Plurk
推特Twitter
Facebook