健保公告
公告修訂全身性抗疱疹病毒劑之藥品給付規定
分類:健保署 日期:2018-11-26
衛生福利部中央健康保險署 公告
發布日期 107.11.23
健保審字第1070036443號
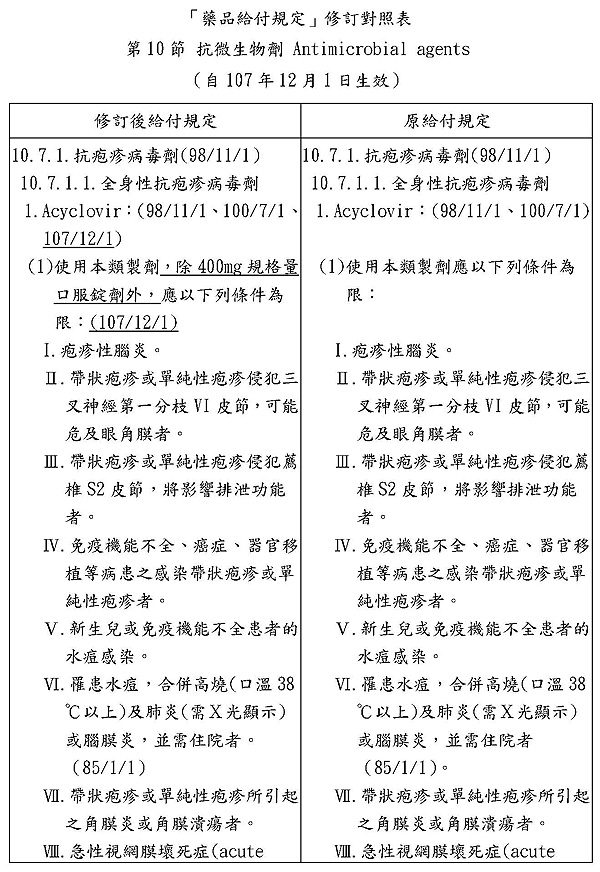
主旨:公告修訂全身性抗疱疹病毒劑之藥品給付規定。
依據:全民健康保險法第41條暨全民健康保險藥物給付項目及支付標準。
公告事項:修訂「全民健康保險藥物給付項目及支付標準-第六編第八十三條之藥品給付規定第10節 抗微生物劑 Antimicrobial agents 10.7.1.1.全身性抗疱疹病毒劑」部分規定(附件電子檔已置於本署全球資訊網(http://www.nhi.gov.tw),路徑為:首頁>公告,請自行下載)。


相關檔案















