關於醫聖
產品資訊
健保公告
更版功能
加值方案
資源下載
資訊分享
客戶名單
使用者IP位置 216.73.216.6
訂閱
退訂
相關連結
MORE..
健保公告
發布修正「全民健康保險醫療服務給付項目及支付標準」部分診療項目,並自108年4月1日生效
分類:健保署 日期:2019-03-28
衛生福利部中央健康保險署 公告
發布日期 108.03.27
健保醫字第1080032996號
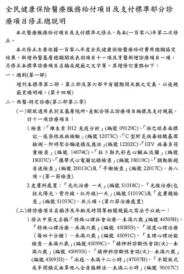
主旨:有關衛生福利部108年3月26日以衛部保字第1081260120號令,發布修正「全民健康保險醫療服務給付項目及支付標準」部分診療項目,並自中華民國一百零八年四月一日生效,請查照。
說明:檢送發布令影本、修正總說明、修正項目、修正對照表如附件1至4,請轉知各特約醫事服務機構知悉。
相關檔案
發布令影本
修正總說明
修正項目
修正對照表
Copyright © Shang Chan Information Services All Rights Reserved. | Design by
cynet
帳號
密碼
驗證
註冊
登入
忘記密碼
噗浪Plurk
推特Twitter
Facebook