健保公告
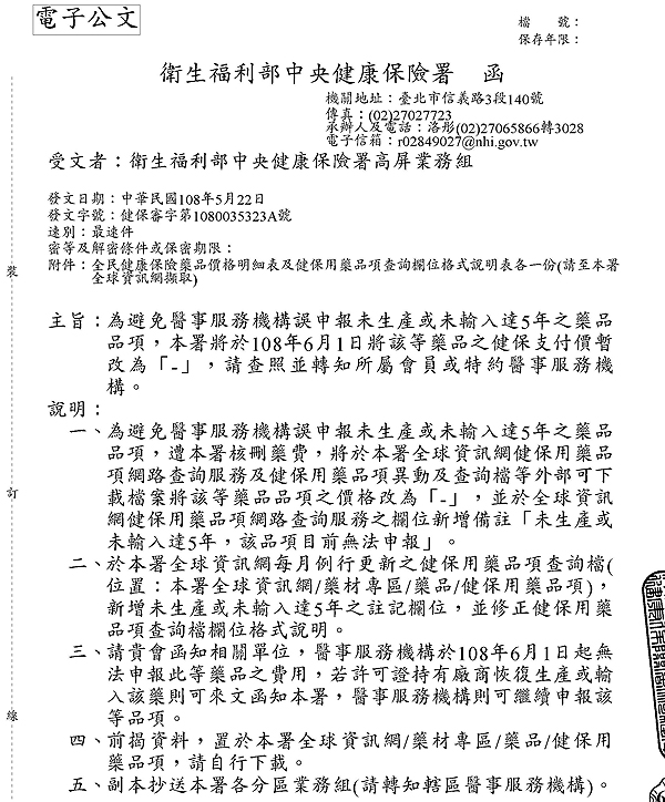
為避免申報未生產或未輸入達5年之藥品品項遭健保署事後核刪藥費,於108年6月1日該等藥品之健保支付價暫改為「-」無法申報
分類:健保署 日期:2019-05-30

相關檔案下載
1080521健保審字第1080035323函,藥品彙整品項1080601生效105項
醫聖說明:上述公告健保支付價暫改為「-」之品項,於執行六月份最新藥價或版本更新後會暫列為取消給付項目避免院所誤報。
分類:健保署 日期:2019-05-30

相關檔案下載
1080521健保審字第1080035323函,藥品彙整品項1080601生效105項
醫聖說明:上述公告健保支付價暫改為「-」之品項,於執行六月份最新藥價或版本更新後會暫列為取消給付項目避免院所誤報。