關於醫聖
產品資訊
健保公告
更版功能
加值方案
資源下載
資訊分享
客戶名單
使用者IP位置 216.73.216.6
訂閱
退訂
相關連結
MORE..
健保公告
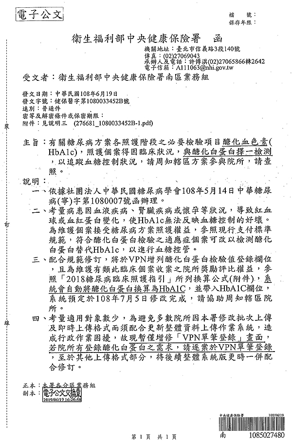
有關糖尿病方案各照護階段之必要檢驗項目醣化血色素(HbA1c)得因臨床狀況與醣化白蛋白擇一檢測,以利追蹤血糖控制狀況
分類:健保署 日期:2019-07-02
相關檔案下載
公告函
Copyright © Shang Chan Information Services All Rights Reserved. | Design by
cynet
帳號
密碼
驗證
註冊
登入
忘記密碼
噗浪Plurk
推特Twitter
Facebook