健保公告
發布修正「全民健康保險醫療服務給付項目及支付標準」部分診療項目,並自108年10月1日生效
分類:健保署 日期:2019-10-02
衛生福利部中央健康保險署 函
發布日期 108.10.01
健保醫字第1080034127號
主旨:有關衛生福利部108年10月1日以衛部保字第1081260371號令,發布修正「全民健康保險醫療服務給付項目及支付標準」部分診療項目,並自中華民國一百零八年十月一日生效,請查照。
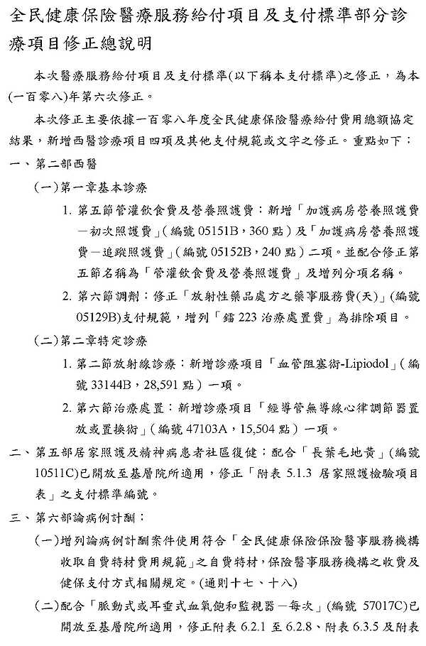
說明:檢送發布令影本、修正總說明、修正項目、修正對照表如附件1至4,
請轉知各特約醫事服務機構知悉。


相關檔案















