關於醫聖
產品資訊
健保公告
更版功能
加值方案
資源下載
資訊分享
客戶名單
使用者IP位置 216.73.216.6
訂閱
退訂
相關連結
MORE..
健保公告
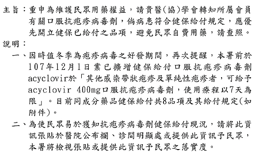
重申為維護民眾用藥權益,倘病患符合口服抗疱疹病毒劑健保給付規定,應優先開立健保已給付之品項,避免民眾自費用藥
分類:健保署 日期:2020-01-16
相關檔案下載
中央健康保險署公函.pdf
全民健康保險口服抗疱疹病毒品項明細表.pdf
Copyright © Shang Chan Information Services All Rights Reserved. | Design by
cynet
帳號
密碼
驗證
註冊
登入
忘記密碼
噗浪Plurk
推特Twitter
Facebook