健保公告
公告修訂1.1.1.非類固醇抗發炎劑外用製劑部分給付規定
分類:健保署 日期:2020-01-17
衛生福利部中央健康保險署 公告
發布日期 109.01.14
健保審字第1080036812號
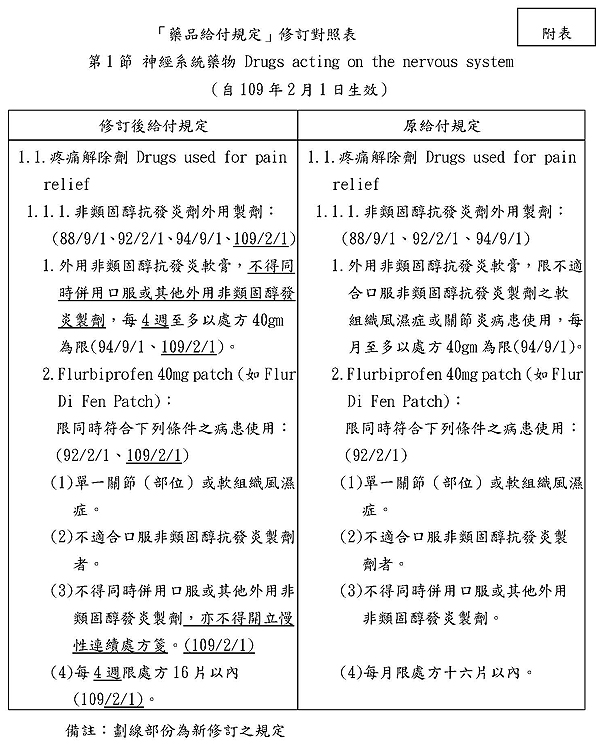
主旨:公告修訂1.1.1.非類固醇抗發炎劑外用製劑部分給付規定。
依據:全民健康保險法第41條暨全民健康保險藥物給付項目及支付標準。
公告事項:修訂「全民健康保險藥物給付項目及支付標準-第六編第八十三條之藥品給付規定第1節神經系統藥物 Drugs acting on the nervous system 1.1.1.非類固醇抗發炎劑外用製劑」部分規定,給付規定修訂對照表如附件。(附件電子檔已置於本署全球資訊網([連結]),路徑為:首頁>健保法令>最新全民健保法規公告,請自行下載)。

相關檔案















