健保公告
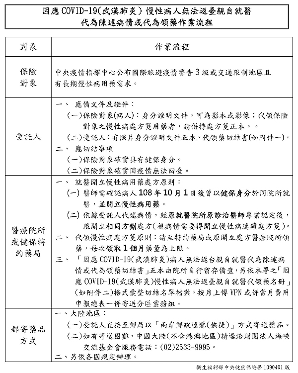
因疫情無法返台慢性病人領取長期慢性病用藥作業流程及問答輯
分類:健保署 日期:2020-04-10
主旨:因疫情無法返台慢性病人領取長期慢性病用藥作業流程、配合事項及問答輯如附件
說明:
一、 請貴醫事服務機構於疫情期間,依附件之作業流程,確認受託者出具切結書(正本醫事服務機構留存),並依列冊表格格式(EXCEL 檔如附件)彙整切結名單檔案,按月上傳VPN 或併當月費用申報總表一併寄送。
二、 相關檔案亦可至本署全球網,路徑:首頁/重要政策/武漢肺炎就醫領藥專區下載。

延伸閱讀















