關於醫聖
產品資訊
健保公告
更版功能
加值方案
資源下載
資訊分享
客戶名單
使用者IP位置 216.73.216.6
訂閱
退訂
相關連結
MORE..
健保公告
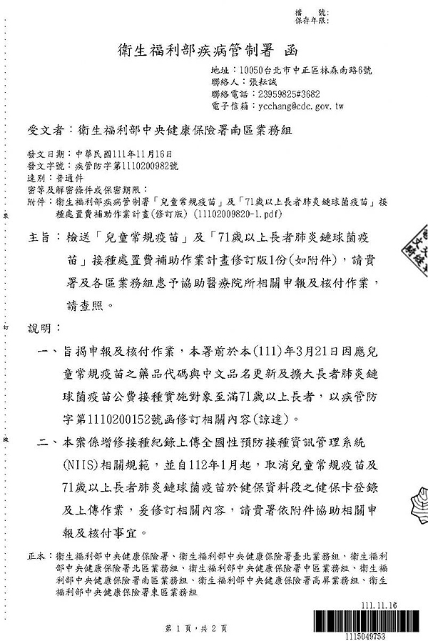
兒童常規及71歲以上長者肺鏈疫苗接種計畫增修接種實施紀錄上傳NIIS相關規範
分類:健保署 日期:2022-11-24
相關檔案下載
修訂衛福部疾管署兒童常規及71歲以上長者肺鏈接種處置費補助作業計畫
Copyright © Shang Chan Information Services All Rights Reserved. | Design by
cynet
帳號
密碼
驗證
註冊
登入
忘記密碼
噗浪Plurk
推特Twitter
Facebook