分類:疾管署 日期:2023-02-08
相關檔案下載:
公函
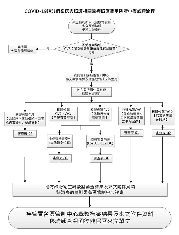
COVID-19確診個案居家照護相關醫療照護費用院所申復處理流程
醫事服務機構COVID-19確診個案居家照護相關醫療照護費用申復案件佐證資料清單表
COVID-19確診個案居家照護相關醫療照護費用申復案件個案管理案件審查表
COVID-19確診個案居家照護遠距醫療費用常見問與答1120201版