更版功能
醫聖系統新增診斷證明書表尾兩行文字用戶可自定修改內容
分類:門診系統 日期:2016-03-18
| 醫聖系統新增 診斷證明書 表尾兩行文字 用戶可自定修改內容 |
| 更版說明:請更新醫聖系統門診版本至 6.0150 以上 |
|
軟體操作說明如下-- |
| 於「F5 過敏/檢查/醫囑/提醒」下方「C 診斷證明與醫囑」視窗內 |
| 『R 醫囑內容選單』功能鍵上按『滑鼠右鍵』會顯示『診斷表尾選項/編輯 系統』的視窗。操作方式同『R 醫囑內容選單』,可自行新增、修改、刪除字詞內容。 |
![]() |
| 表尾文字內容自定列印,最多只能點選兩項,可自定項次列印順序。 |
![]() |
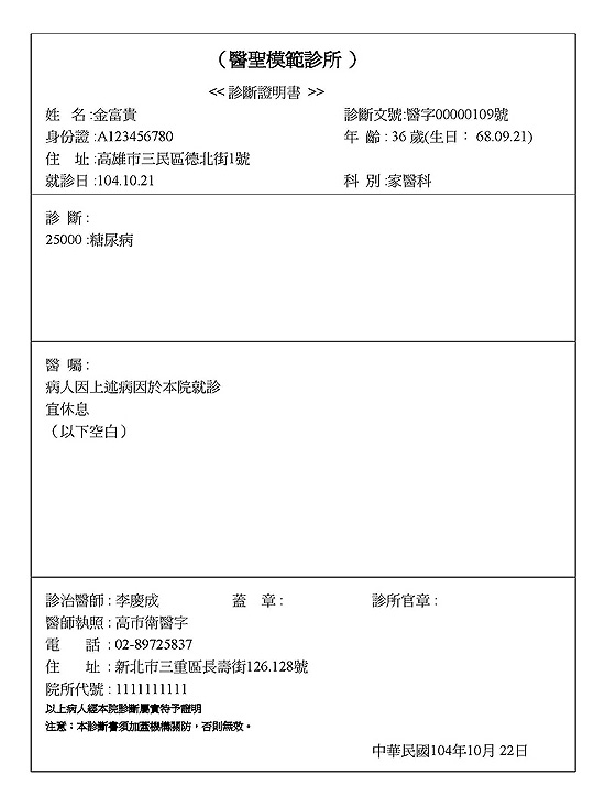
| 醫聖診斷證明書表尾自定文字列印如下範例圖 |
![]() |
| 說明:醫聖系統參數編輯系統,診斷證明書相關參數設定如下,用戶可依自身需求配合使用 |
![]() |
|
[DOCTOR[B]] |
![]() |
|
◎若要列印英文格式診斷證明書,請依下列參數設定 DOCTOR [B] 標籤底下 B053 診斷證明書是否要有英文格式(Y/N)=Y B100 診斷證明書英文格式的科別英文書寫=Service_Eng (自行輸入) OTHER [H] 標籤底下 H151診所名稱的英文書寫=診所名稱的英文書寫 (自行輸入) H152診所地址的英文書寫=診所地址的英文書寫 (自行輸入) |
![]() |





















