軟體操作
婦女子宮頸抹片檢查服務新增25至29歲婦女每3年1次
分類:醫療方案 日期:2024-12-30
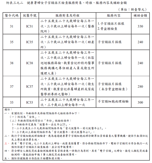
婦女子宮頸抹片檢查服務 ( IC31 )
1. 擴大服務對象及時程:醫令代碼31、35、38、37及33新增25至29歲婦女每3年1次。
2. 補助金額:醫令代碼31由原230元調整為330元、醫令代碼35由原120元調整為240元、醫令代碼38由原120元調整為240元、醫令代碼37由原175元調整為280元、醫令代碼33由原200元調整為300元。
版本需求: 門診系統更新版次16.170以上
更版說明: 國健署(113.12.25)公告修正「醫事服務機構辦理預防保健服務注意事項」(114.01.01生效)
操作說明: 軟體操作方式不變,配合公告修訂內容調整子抹掛號年齡、申報金額及執行條件檢核

相關檔案下載

延伸閱讀















